Author:

Benjamin Braun, Maximilian Ludl, Nikolas Schneider,

Jacky Körner, Andrea Müller, Sascha Königsberg

Supervisor:Prof. Gudrun Klinker
Advisor:Dipl.-Inf. Univ. David A. Plecher, M.A.
Submission Date:13.10.2018, 13.05.2019

Abstract

“Escape Rooms” are fun tests of wits and problem solving skills, which are seeing a steady rise in popularity since 2004. Besides using actual physical rooms, there are also increasing options for tabletop games and Virtual Reality setups.

We tried to go beyond this and explored more possibilities using Augmented Reality to make a handy, more variable and portable Escape the Room. It is playable everywhere with just a smartphone and some printable assets.


Escape Rooms

There is a wide variety of Escape Room Games, all of which having one goal: Solve puzzles and riddles by using nothing more than your mind and to get the final key to freedom. Escape Rooms exist in three different types: real, virtual and tabletop game.

The main feature of a real Escape Room is the possibility to enter a real room with objects the player can interact with. The players can not only solve different puzzles in teams but can also explore an interesting new place.

In contrary to that, a virtual room using Virtual Reality (VR) has no physical features to touch, but features rooms that would not be possible in the real world. Also, these rooms can be filled with stunning visual effects and illusions to trick the players.

Last but not least there are Escape Room tabletop games, which try to fuse both a real world rooms with partly VR features. The main goal of tabletop Escape Rooms is to bring the joy of solving an Escape Room to everyone's living rooms.


But it doesn't has to stop there. The AR (Augmented Reality) Escape Room is a combination of each of these rooms. We have created a game with real assets, that can be touched and manipulated. Enhanced with an android app that helps the players to decode texts and exaggerates the players experience with virtual effects and puzzles. In addition to this, all markers can be easily printed and distributed in a room, enabling the players to play the game everywhere they want.

Design

We selected a variety of riddles and puzzles, some are mostly challenging the mind, while others show the advantages of using Augmented Reality.

Some examples of the latter are:

  • Circumventing tidious decoding of encrypted texts by entering the correct cypher and key into the app's decoder-function
  • Exploration of 3D objects by changing camera angles and viewpoints
  • More complex 3D interaction puzzles


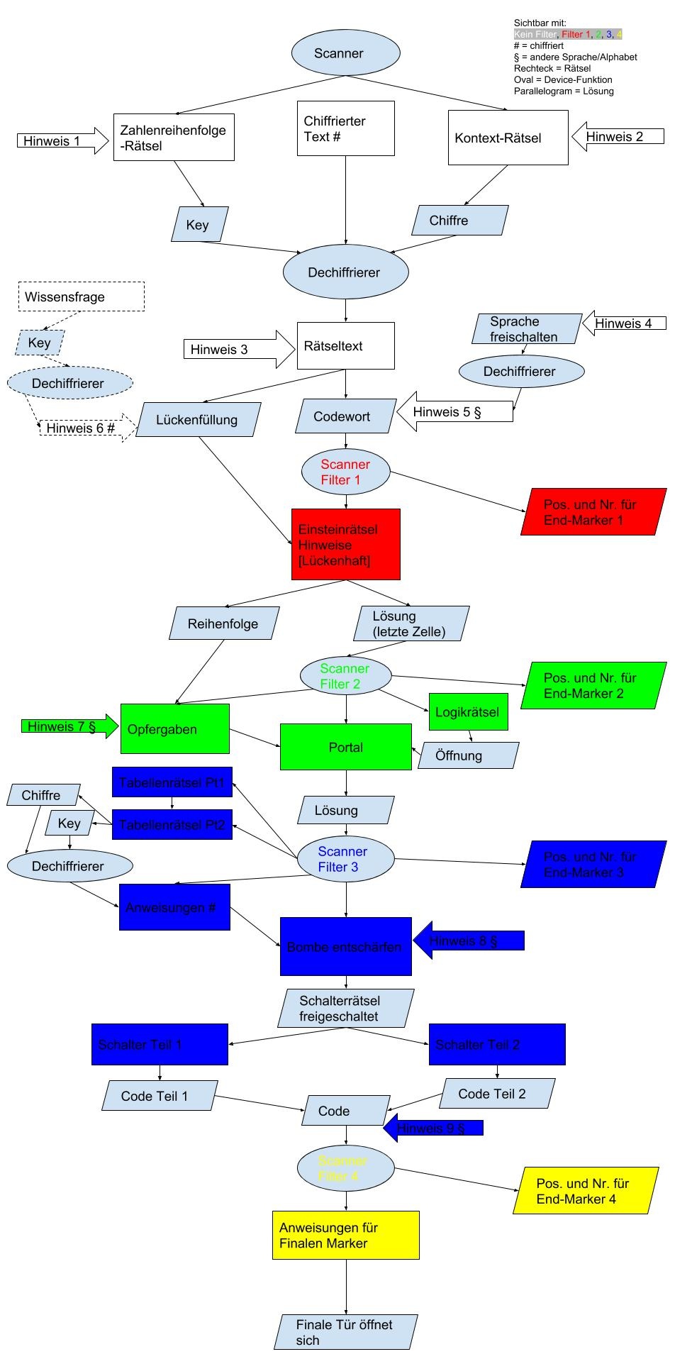
In order to create a feasible game flow through the room leading up to the players' freedom, we structured the puzzles into serveral game stages. Each new stage requires the unlocking of a new filter, which is possible by solving all previous riddles and obtaining the password. Any elements of later game stages are locked behind an accordingly coloured noise overlay. This method avoids the confusion of having too many things are available at once, while still maintaining a high level of dependecies within one filter stage.

A comprehensible overview of the Escpae Room's structure can be seen in the flowchart we used. The coloured elements represent the filters needed to view these parts of the room.





Conclusion

In the end the Escape Room we created consists of 11 printable small posters with a variety of markers on them, and together with our app this game can be played everywhere.

We estimated to have about 20 minutes of content at first, but as it turns out this time has been greatly exceeded. The built-in timer of the app gives the players one hour to escape the room, but even this limit can be very tight, depending on the abilities of the players. On top of that, the overall difficulty of this room is very high as well, solving every riddle is not easy. Be warned, you might never Escape the Room!

Update

This project was continued by Maximilian Ludl, Jacky Körner, Andrea Müller and Sascha Königsberg. We added a networking system to play with more devices, leading to new ways of playing this game. We also added a new tutorial, hints and reworked the riddles. A new riddle was also designed.


Changes

A tutorial that can be opened any time during the game has been added. This tutorial explains the UI and the different kind of puzzles. While the game is played, if the player can not solve the puzzle, after some time a hint can appear which helps the player, but may have some time penalty.

A new riddle containing moveable markers has been added. It contains 4 statues of greek gods involved in the Trojan War. The players have to move and rotate the markers in a certain way to solve the puzzle.

Networking

It is now possible to connect devices with each other via WLAN. One device is set as server and the other as clients. The connection is fast and simple, just press Host or Join Server. All puzzles are synchronized for all devices, i.e. if one player changes the state of a puzzle, it is changed for all players. Networking enables new ways to play the game:

  • Coop, one Team: Several players play in one team and play the game with several devices. Compared to playing with only one device, this way highly increases the quality of life, as players don't have to rely on the only one who is using the device as much.
  • Coop, two Teams: The game can be split into two (or more) rooms in which the players are divided. Puzzles can be designed with two teams in mind. Teams have to communicate with each other to solve these puzzles.
  • Competitive, two Teams: There are two rooms, the team that completes its room first, wins.

Synchronized Puzzles

All puzzles, where the state of objects can be changed (e.g. Bulb Riddle, Statues), is synchronized during the game. Now, two or more players can work at the same puzzle, without them having to look through one single screen. Should the connection be lost, the game freezes until the devices are reconnected and resynchronized. Therefore, a stable connection is desired.



Videos


Documentation

  • Keine Stichwörter